2022/08/22
2022年8月,企航顧問為全球領先壓路機制造商——德國BOMAG寶馬格(常州)工程機械有限公司提供的《新舊品管七大手法》高級研修班圓滿結束。

德國BOMAG寶馬格是領先的壓實及筑路機械制造企業,總部在德國博帕德,全球共設有5家制造工廠,分別位于德國Boppard,意大利Alfonsine,巴西Cachoerinha,美國南卡羅來納州,中國常州。在全球擁有一個由500個代理商組成的銷售網絡。

自2005年,寶馬格公司成為法國法亞集團下屬的路面機械部門的主要成員之一。專注產品質量,以技術發展為導向,寶馬格公司擁有行業內最為豐富的產品線,以滿足世界各地工程承包商對施工設備的不同需求。

寶馬格的產品被廣泛的應用在公路,鐵路,水壩,機場的建設,以及路面的養護和日常生活垃圾填埋處理領域。

關于新舊品管七大手法
說起武俠小說,個人比較喜歡金庸和梁羽生,看過的同事都知道他們的小說是基于一定歷史背景的,比如金庸的“飛雪連天射白鹿,笑書神俠倚碧鴛”,梁羽生的《七劍下天山》等;
但也有人喜歡看古龍的小說,覺得他的小說很有新意:流星蝴蝶劍、天涯明月刀,而《七種武器》也是他的代表作之一,七種武器是指長生劍,孔雀翎,碧玉刀,多情環,霸王槍,離別鉤,拳頭這七部中篇小說的總稱。
如果我們將金庸、梁羽生的武俠稱為傳統派或舊派,那古龍很顯然就是武俠界的一股清流,可以稱為新派武俠。
在質量管理工具領域,也有新舊派之分,如果說舊品管七大手法是舊派的七劍下天山,那么新品管七大手法就是新派的七種武器;
1972年日本科技聯盟整理出七個新工具手法,并于1977年開始在企業中推行實施,1978年由水野滋、近藤良夫等專家將其命名為“新品管七大手法”,自然之前提出的品管七大手法就變成了舊品管七大手法(又稱為經典QC七大手法:分層法、檢查表、直方圖、散布圖、控制圖、因果圖和排列圖),詳見企航顧問原創文章——《詳解經典QC七大手法——理論、方法、經驗和案例》;
舊品管七大手法是比較傳統的,它的主要目的就是在問題發生后,基于現狀收集大量的數據資料,運用理性的工具或方法進行分析,逐步找出根本原因,并改善、提升的方法,可以稱其為問題解決型思維或方法;
而新品管七大手法是針對問題發生前或從未有過的事情提前進行計劃和構想,以預防為主的,比較感性的非數據分析工具,無需進行現狀調查,也不用分析根本原因,通過大量的語言資料,為達到預期目標提出各種方案或措施的工具,也可以稱為創新型思維或方法。
親和圖法
一、定義
把大量收集到的事實、意見或構思等語言資料,按其相互親和性(相近性)歸納整理這些資料,使問題明確起來,求得統一認識和協調工作,以利于問題解決的一種方法。
親和圖法是1953年日本川喜田二郎在探險尼泊爾時,將野外的調查結果數據予以整理時研究開發的,也叫KJ法。
二、應用時機
1、討論未來的問題
2、討論未曾經歷的問題
3、針對以往不太注意的問題,而從新的角度來重新評估
三、適用范圍
1、用于掌握各種問題重點,想出改善對策;
2、用于市場調查和預測;
3、用于企業方針,目標的判定及推展;
4、用于研究開發,效率的提高;
5、用于TQM的推行;
四、親和圖特點
1、從混淆的狀態中,采集語言資料,將其整合以便發現問題;
2、打破現狀,產生新思想;
3、掌握問題本質,讓有關人員明確認識;
4、團體活動,對每個人的意見都采納,提高全員參與意識;
五、親和圖類型
1、個人親和圖——主要由一人來進行,重點放在資料的組織上。
2、團隊親和圖——以數人為一組來進行,重點放在策略方針上。
六、親和圖制作步驟
1、決定主題(可從以下幾方面)
a. 對沒有掌握好的雜亂無章的事物以求掌握;
b. 對還沒理清的雜亂思想加以綜合整理歸納;
c. 對舊觀念重新整理歸納。
用一個整句來描述需要討論的問題,如:
“為家庭計劃一個愉快的假期時涉及哪些主要問題?”
“今后,本公司應如何開展質量保證活動?”等。
2、針對主題來進行語言資料的收集
就所討論的問題,想出至少20條意見或爭論點,用簡明的語言表達。收集意見的方式可從以下方面:
a. 直接觀察,親自了解
b. 面談閱讀,聽取他人描述,親自查閱文件
c. 回憶過去
d. 反省考慮法
e. 頭腦風暴法
3、重新討論確認,修正語言資料
4、語言資料卡片化:用顯著的標識和粗大的字體把每一條意見分別記在卡片上。

5、卡片的匯集、分組:整理,收集卡片,將卡片分成幾個相關的類別(卡片編組)

6、制作親和卡片:編組編寫主卡片,將每類意見歸納為一個簡要的主題內容

7、卡片的配置排列:繪制最終的親和圖

七、相關注意事項
1、按各因素之間的相似性分類。
2、應慢不應急,不適應速戰速決問題和簡單問題。
3、擅用“頭腦風暴法”
4、一般不與其他 QC 手法一起用。
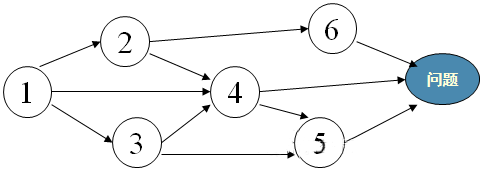
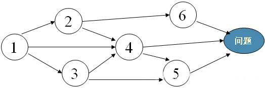
關聯圖法
一、定義:
就是把關系復雜而相互糾纏的問題及其因素,用箭頭連接起來的一種圖示分析工具,從而找出主要因素和項目的方法。
60年代由日本應慶大學的千住鎮雄教授開發出來的,正式的全名叫做《管理指標間的關聯分析》。
二、適用范圍:
1、用于紛繁復雜的因果糾纏分析
2、用于現場問題的掌握
3、用于市場調查及抱怨分析
4、用于方針管理的展開
三、應用最佳時機:
當問題發生時,個人力量有限,因此“關聯圖”需要藉由許多專業的干部或有共同關系者共同合作,以廣泛、深入且有效的共同討論模式,尋求問題的解決之道。使用「關聯圖」擁有自由表達的特點,再加上沒有圖形制作上的限制,因此開放思考的轉變及應用對策的展開都變得很容易,可加速對品質管理上的改善活動運作。
1、影響事件的因素眾多,且各因素間相互關連性大時。
2、欲深入探討該問題事件。
3、想要使各關系與要因間邏輯明確。
4、想要掌握問題的來龍去脈。
四、關聯圖的特點:
1、適合整理原因非常復雜的問題;
2、容易取得成員的一致意見;
3、從計劃階段一開始就可以廣闊的視野透視問題;
4、形式自由,有助于因素之間的連接和轉換;
5、可打破先入為主的觀念;
五、關聯圖類型:
1、多目的型 (兩個以上目的)

2、單目的型 (單一目的)

3、中央集中型(向外擴散)

4、單向匯集型(單向順延)

六、關聯圖做法:
1、決定題目—以標記寫出主題;
2、小組組成—集合有關部門人員組成小組;
3、資料收集—運用腦力激蕩,尋找原因;
4、用簡明通俗的語言作卡片;
5、連接因果關系制作關聯圖;
6、修正圖形—討論不足,修改箭頭;
7、找出重要項目、原因并以標記區別;
8、形成文章—整理成文章使別人易懂;
9、出改善對策。
七、制作關聯圖步驟:
1、制作原因、問題卡片
2、排列卡片:依因果關系排列
3、決定一次原因:將問題點與原因有直接關系的用箭頭連接,因指向果
4、將所有的卡片用箭頭連接,形成關聯圖
5、看關聯圖,明確因果關系的合理性
八、判別方法:
1、箭頭只進不出是問題;

2、箭頭只出不進是主因;

3、箭頭有進有出是中間因素;

4、出多于進的中間因素是關鍵中間因素;
九、注意事項:
1、要針對復雜的因果關系;
2、原因查找從人、機、料、法、環、測等方面考慮;
3、針對找到的原因排序時適當調換位置;
4、中間關鍵因素也要作為主因對待;
十、案例:
某車間照明耗電量大,QCC小組針對此情況運用關聯圖 進行原因分析

系統圖法
一、定義:
系統圖就是把要實現的目的與需要采取的措施或手段系統地展開,并繪制成圖,以明確問題的重點,尋找最佳手段或措施的一種方法。
二、適用范圍:
1、新產品研制過程中設計質量的展開;
2、制訂質量保證計劃,對質量活動進行展開;
3、可與因果圖結合使用;
4、目標、方針、實施事項的展開;
5、明確部門職能、管理職能;
6、對解決企業有關質量、成本、交貨期等問題的創意進行展開。
三、系統圖的特點:
1、很容易地對事項進行展開;
2、易于統一成員的意見;
3、容易整理,手段又一目了然;
四、系統圖類型:
對策展開型:將問題對象所構成的要素有系統的展開,使關系明確,即上一級手段成為下一級手段的行動目的

構成要素型:目標、目的達成的對策、手段有系統的展開、獲得,即最后的要素就是需要實施的方法和手段

五、系統圖做法:
1、確定目標或目的;
2、提出手段和措施;
3、確定所設定目標的限制條件;
4、評價手段和措施;
5、第一次展開,討論出達成目的的手段
6、第二次展開,再展開,直到不能再展開,或認為可具體實施為止;
7、制作實施手段的評價表
8、繪制措施卡片,作成系統圖;
9、確認目標是否能夠充分的實現;
10、制定實施計劃,確定進度、責任人。
六、注意事項:
1、系統圖也適用于生產管理外,還可用在日常管理工作中;
2、針對最下一階層的手段應具體,并且要提出具體實施的對策和計劃;
3、針對改善對策可以進行有效評價,從實效、實現性、等級考慮;
七、系統圖優點:
雖然在解決問題的步驟中,每個階段都可以應用系統圖,但是最重要的是在“擬定對策”的階段中,活用系統圖可以充分發掘問題的潛在原因,并且選定欲解決的目標之后,在將對策具體化的過程中,也可以運用系統圖,協助我們擬定對策。
1、圖形一目了然。
2、完整做出系統分析,避免遺珠之憾
3、避免主觀判斷,容易達成共識且較具說服力。
4、思考具邏輯性,不會偏離主題。
八、案例:

矩陣圖法
一、定義:
從問題事項中,找出成對的因素群,分別排列成行和列,找出其間行與列的關系或相關程度的大小,探討問題點的一種方法。
二、適用范圍:
所謂“矩陣圖”就是利用多元項的思考方式,分析現象、問題與原因三者之間的關連性,組合要素間的各項關系,發展成為解決問題的策略,進而探索出問題的型態與內容,獲得解決問題的對策,主要適用于:
1、探討多組資料群間的相互關系時。
2、需要將對策事項做多元性評估時。
3、參與者評估復雜事件時。
——明確各機能與各單位間的關系;
——明確質量要求和原料特性間的關系;
——明確質量要求和制程條件間的關系;
——明確制程不良與抱怨或制程條件間的關系;
三、矩陣圖特點:
1、在短時間內獲得有關構想和資料;
2、能使因素的關系明確化,掌握整體的構成情形
四、矩陣圖種類:

L 型矩陣圖

T 型矩陣圖

Y 型矩陣圖

X 型矩陣圖
五、矩陣圖做法:
1、確定事項:如印刷用布污損問題
2、選擇構成事項影響的因素群:
a. 不良現象因素群;
b. 不良原因因素群;
c. 加工過程因素群
3、選擇合適的矩陣圖類型:T型矩陣圖
4、討論確定各組要素的組成
5、繪制矩陣圖
a. 根據選定的矩陣圖模式,將待分析的因素群安排在相應行、列(或縱)的位置上,并依據事先給定的順序填列各個因素
b. 確定表征因素之間關聯關系的符號,通常用
“◎”表示兩個因素之間存在密切關聯關系,
“○”表示兩個因素之間存在一般關聯關系,
“△”表示兩個因素之間可能存在(或存在較弱)關聯關系。
6、對隸屬于不同因素群的各個因素之間可能存在的關聯關系進行分析,并用既定的表征符合進行標識。
7、解釋矩陣圖特征:
通過分析矩陣圖,確定最迫切需要解決的問題(或現象),最可能的引發原因,以及導致這些原因的最可能的根源。
8、數據統計尋找著眼點
對矩陣圖中的問題(或現象)因素群,進一步收集數據并繪制柏拉圖,以確定主導因素。針對主導問題,就矩陣圖中的原因因素群,進一步采集數據繪制柏拉圖。以確定主導原因,就矩陣圖中的加工過程(工序)因素群,進一步采集數據并繪制柏拉圖,以確定主導工序。
9、制訂針對問題根源的糾正措施
10、驗證所采取的措施有效性
六、應用矩陣圖的優點:
1、易累積眾人的經驗。
2、容易掌握全體要素間的相關性。
3、利用多次元的觀察,顯示潛伏的內在要因。
4、避免太過詳細或抽象的表現方式。
七、注意事項:
在評價有無關聯及關聯程度時,要獲得全體參與討論者的同意,一般不可按以少數服從多數人的表決通過來決定。
八、案例:各種原材料特性比較矩陣圖:

過程決策計劃圖法
一、定義:
Process Decision Program Chart,又稱PDPC法。
為了完成某個任務或達到某個目標,在制定行動計劃或進行方案設計時,預測可能出現的障礙和結果,并相應地提出多種應變計劃的一種方法。又稱重大事故預測圖法。
日本國立公害研究所所長近藤次郎博士,在東京大學任教時,適逢東大紛爭(1968-1969年),為了解事件最后將如何,于是詳細的剖析其前途與進展過程,其使用的方法后來經過系統化后,被稱為“過程決定計劃圖法”。
二、應用時機:
1、事項進展中給予預測,判斷各種問題
2、為避免重大事故發生
3、充實計劃,以免措手不及
三、適用范圍:
1、方針管理中實施項目的計劃擬訂;
2、制程中不良現象的防止及對策擬訂;
3、重大事故預測及防止;
4、新產品、新技術的開發主題的計劃決定。
5、用于組織均衡生產,材料供應。
6、用于制定雙邊或多邊談判方案。
7、甚至用于上班,醫生手術到軍事戰術方案等。
四、PDPC法的特點:
1、PDPC法是動態的手法;
2、PDPC法兼具預見性與臨時應變性;
3、PDPC法能提高目標的達成機率;
4、PDPC法利于負責人對整個局勢的掌握;
5、PDPC法能使參與人員的構想、創意得以盡情的發揮;
五、PDPC法分類:

順向進行式 (類型Ⅰ)

逆向進行式(類型Ⅱ)
六、順向進行式PDPC法做法:
1、確定所要解決的課題,明確起點與最終目標;
2、提出達到理想狀態的手段、措施、步驟;
3、對提出的措施,列舉出預測的結果及遇到困難時應采取的措施和方案;
4、將各研究措施按緊迫程度、所需工時、實施的可能性及難易程度予以分類,提出解決對策;
5、決定各項措施實施的先后順序,逐項展開,并用箭頭向理想狀態方向連接起來;
6、落實實施負責人及實施期限;
7、在實施過程中,根據新情況,不斷修訂PDPC圖。
七、逆向進行式PDPC法做法:
1、確定課題,明確初始狀態和最終預期結果;
2、充分考慮、設想達到最終結果過程中可能發生的重大事故
3、列出圖標,描述可能發生重大事故的經過;
4、針對可能發生的重大事故,提出應對措施、決策;
5、研究措施,按緊迫程度、所需工時、實施的可能性及難易程度予以分類;
6、決定各項措施實施的先后順序,并用箭頭向理想狀態方向連接起來;
7、在實施過程中,落實實施負責人,根據新情況,不斷修訂PDPC圖。
八、注意事項:
1、應用否定式的提問完善和優化程序事件。
2、隨著新事實的發現或新情況的進展,必需隨時改進圖形,實施動態管理。
3、最終實現理解目標的,實際只會實施一個方案。
4、在實施動態管理時,應做好各種方案的資源準備,力爭實現最佳方案
5、和系統圖區別
6、和箭條圖混淆
7、不要錯用成關聯圖
九、案例: 防止產品搬運過程中倒置

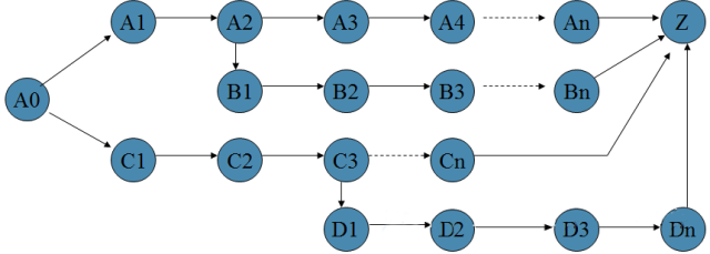
箭條圖法
一、定義:
透過小組討論,對某事項或工程的實施進行,建立最佳的日程計劃并管理,使其能順利完成的一種手法。
1957年,首先是美國杜邦公司推出而發展而成。
二、箭條圖記號名稱:
1、A作業完成才可開始B作業
2、A為先行作業,B為后接作業
3、B與C為平行作業
4、圈表示示結合點或起點或終點
5、實線箭頭示須花時間之作業
6、虛線箭頭示不須花時間之作業
7、圈內之數字表示作業順序
8、一個作業只能用一個箭頭
9、不得有回路

三、適用范圍:
1、用于新品開發計劃和管理
2、用于產品改進計劃制訂和管理
3、試生產階段計劃制訂和管理
4、量產階段計劃制訂和管理
5、工廠遷移計劃及管理
6、工程安裝、修繕計劃和管理
7、各種事務的統籌
四、箭條圖的特點:
1、各項工作能不能如期完成,對整體計劃能否如期完成的影響關系,表現得相當清楚
2、若各項工作提早或延后完工的話,對整個計劃的最終完成日期,有多少改變,立即可以得到量化
3、對計劃的安排有條不紊
五、箭條圖做法:
1、明確主題
2、確定必要的作業和(或)日程
3、按先后排列各作業
4、考慮同步作業,排列相應位置
5、連接各作業點,標準日程
6、計算作業點和日程,計算作業的最早開工、最早完工日程,最晚開工、最晚完工日程,總剩余日程和獨立剩余日程等6種時間,根據計算結果,確定關鍵路線,即要經線,并進行進度優化。
7、畫出要經線,計算要經線日程
六、箭條圖關注點:
1、確定項目工期
2、通過確定關鍵路線,控制項目總進度
3、關鍵路線(要經線)確定原則:該線路上的任何作業有所變化都會影響到總工期的變化,即剩余時間為零的作業構成的路線
4、通過確定各作業的最早開工時間和最晚開工時間,以優化組織資源配置與合理分配
七、日程時間計算方法:
1、最早結合點日程的計算
最早結合點 = 最早結合點日程 + 作業所需天數
最早結合點 = 最大的(最早結合點日程 + 作業所需天數)
2、最遲結合點日程的計算
最遲結合點 = 最遲結合點日程 - 作業所需天數
最遲結合點 = 最小的(最遲結合點日程 - 作業所需天數)
3、剩余時間的計算
剩余時間 = 最早結合點- 最遲結合點
4、最早開始日程計算
最早開始日程= 最早結合點日程
5、最遲完成日程計算
最遲完成日程 = 最遲結合點
6、最遲開始日程計算
最遲開始日程 = 最遲完成日程 - 作業所需天數
最遲結合點 = 最小的(最遲結合點日程 - 作業所需天數)
7、總剩余日程計算
總剩余日程 = 最遲開始日程 - 最早開始日程
總剩余日程 = 最遲完成日程 - 最早完成日程
8、獨立剩余日程數計算
獨立剩余日程 = 最早開始日程 -最早完成日程
八、注意事項:
1、有結束才有開始
2、要考慮到平行作業,不多花時間
3、一個作業只能用一個箭頭
4、順序一般從左向右
5、不得有回路
九、案例:
現在有一個部件,它有兩個部分組成,由四個工序 完成。為了節省時間,加工管子和加工盤子可以同時開始,將以上的工藝過程用箭條圖表示如下:

如果用A表示加工管子,B表示加工盤子,C表示鉆孔,D表示焊接,則每個工序之間的關系可以列表和繪圖如下:

矩陣數據分析法
一、定義:
矩陣圖上各元素間的關系如果能用數據定量化表示,就能更準確地整理和分析結果。這種可以用數據表示的矩陣圖法,叫做矩陣數據分析法。
二、主要方法:
數據矩陣分析法的主要方法為主成分分析法,利用此法可從原始數據獲得許多有益的情報。
主成分分析法是一種將多個變量化為少數綜合變量的一種多元統計方法。
三、應用時機:
1、大量的數據進行要因解析
2、復雜因子變量分析
3、品質對復雜的要因交絡重疊的工程解析
4、品質工程評價
四、適用范圍:
1、新產品開發的企劃
2、復雜的品質評價
3、自市場調查的資料中,要把握顧客所要求的品質,質量功能的展開
4、從多量的資料中解析不良要因
5、牽涉到復雜性要因的工程解析
五、矩陣數據解析法的做法:
1、收集資料
2、確定因素對事件影響程度
3、求相關系數 r
4、以計算機輔助計算,由相關行列求出固有值及固有向量值
5、作出矩陣圖
6、下判斷
六、注意事項:
新品管七大手法中唯一采用數據解析的方法就是“矩陣數據分析法”,這個方法是將已知的資料,經過整理、計算、判斷與解析后,利用計算機進行多變量分析,適用于復雜多變且需要解析的案例,是一種在品質管理專業領域中較復雜的方法,使用的機率并不高,只要概略熟悉即可。
在使用“矩陣數據分析法”時應注意:
正確判斷所取得的資料是有效的
如何確保有效處理收集的資料
七、案例:
下圖是X-Y矩陣圖,其中abcde為輸入因素,ABCDE為輸出因素,A因素影響重要度為5,B為6,C為4,D為7,E為2; 請確定a、b、c、d、e輸入因素的影響順序。

關于企航顧問
